
Today we discuss a complex and contentious issue, but we should be able to do so:

explaining another person’s point of view as clearly and fairly as you can, even if you strongly disagree… (Wikipedia 2018)
“[steelmanning:] addressing the best form of the other person’s argument, even if it’s not the one they presented” (Messinger 2012)
[the ideological Turing test:] state opposing views as clearly and persuasively as their proponents” (Caplan 2021)
I use terms as follows – though this is a controversial topic.
See also v4.0 and gender unicorn.
Humans are a dimorphic species; sex and gender are extremely and strongly bimodal.
But some people do not fall within a strict sex or gender binary, e.g., intersexed and genderqueer folk.
The gap refers to the unequal participation or representation between the sexes or genders.
difference value (d) = (menmean - womenmean)/(bothSD)
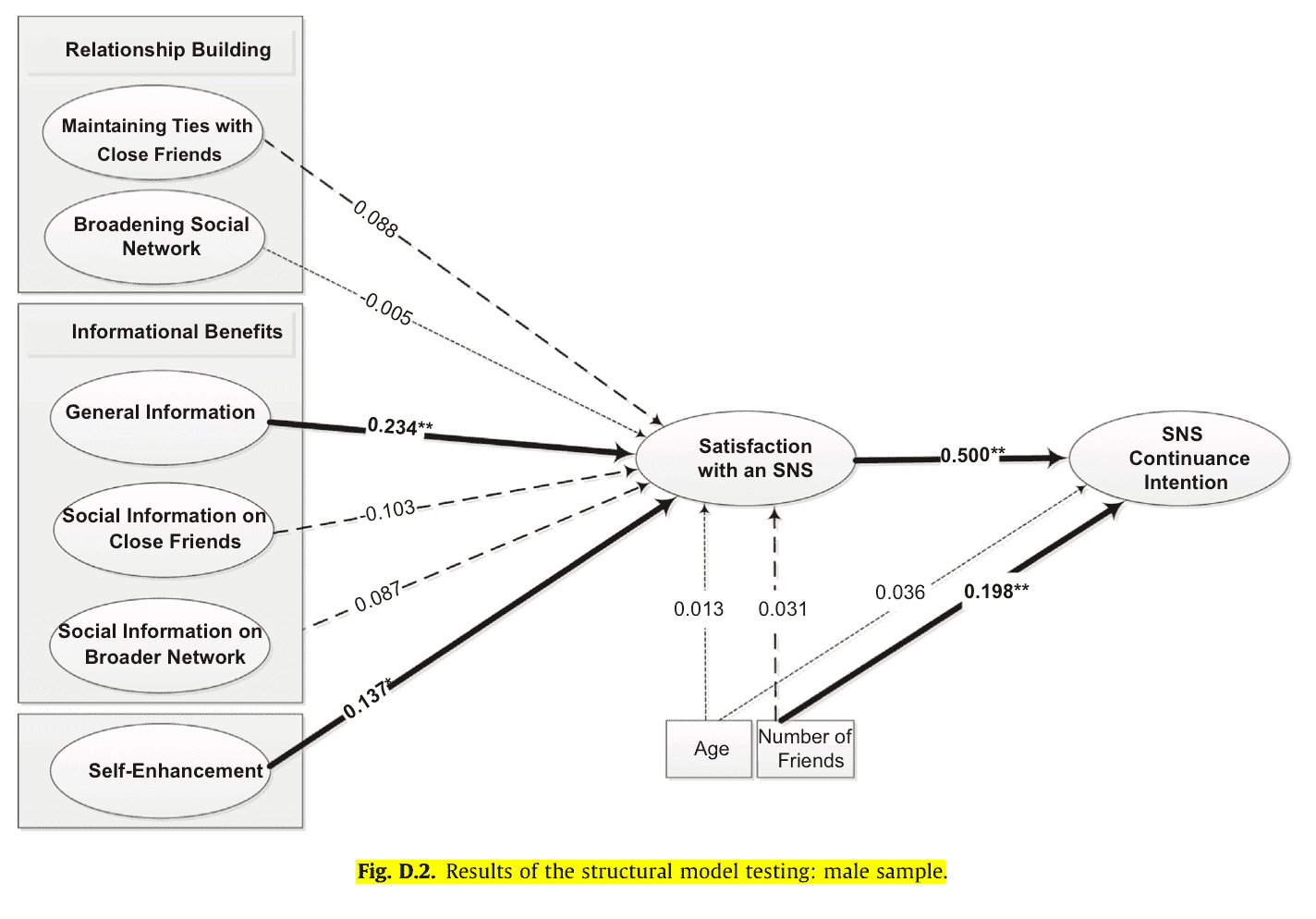
surveys 488 SNS users to test hypotheses about gender and “continuance intentions”
gender groups are, by definition, the largest and easiest for SNS providers and marketers to identify … can be leveraged in ad targeting, feature selection, and interface design (Krasnova et al. 2017, p. 262)
To pick one example [from open source], good design and UX are practically non-existent. This is a big problem, as I’m sure anyone who’s ever (tried) to use open source software will agree. And by excluding marginalised groups, we’ve built a culture that starves us of the very skills and perspectives that open source needs the most. (Slater 2014)
I’m not saying that all men differ from all women in the following ways or that these differences are “just.” I’m simply stating that the distribution of preferences and abilities of men and women differ in part due to biological causes and that these differences may explain why we don’t see equal representation of women in tech and leadership. Many of these differences are small and there’s significant overlap between men and women, so you can’t say anything about an individual given these population level distributions. (Damore 2017)
What he’s advocating is scientism—using undercooked research as coverage for answering oppression with a shrug. (Molteni & Rogers 2017)

To claim that the Internet has lived up to its potential to create gender equality would be analogous to claiming that women and men are equal off-line because both use telephones. (Herring 2003, p. 218)
Briefly give your answers to the following: